docs.microsoft.com/en-us/openspecs/windows_protocols/ms-emf/de081cd7-351f-4cc2-830b-d03fb55e89ab
[MS-EMF]: EMR_HEADER Record Types
The EMR_HEADER record is the starting point of an EMF metafile. It specifies properties of the device on which the image in the metafile was
docs.microsoft.com

docs.microsoft.com/en-us/openspecs/windows_protocols/ms-emf/daaf9447-0c47-446e-b72e-ac6bd7a2e8f1
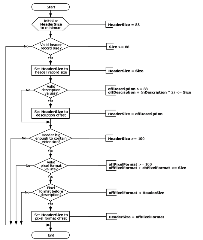
EMF Header 의 종류는 위처럼 3가지가 있다. 헤더정보를 읽는 Flow 는 아래를 따른다.

경우 HeaderSize > = 108, 레코드 타입 EmfMetafileHeaderExtension2이다.
경우 HeaderSize > = (100)는, 레코드 유형은 EmfMetafileHeaderExtension1입니다.
그렇지 않으면 레코드 유형은 EmfMetafileHeader입니다.
| LIBTIFF 4.2.0 CHANGE LOG (0) | 2021.01.06 |
|---|---|
| toojpeg (0) | 2021.01.06 |
| XForm Object (0) | 2020.12.12 |
| CxImage (0) | 2020.10.06 |
| LibJPEG 9.D Window 빌드 하기 (0) | 2020.09.21 |
댓글 영역